百蓁生物技术(武汉)有限公司

3

手机商铺

qrcode
商家活跃:
产品热度:
  • NaN
  • 0.2999999999999998
  • 0.2999999999999998
  • 1.2999999999999998
  • 0.2999999999999998

百蓁生物技术(武汉)有限公司

入驻年限:3

  • 联系人:

    百蓁客服

  • 所在地区:

    湖北 武汉市 洪山区

  • 业务范围:

    试剂、技术服务

  • 经营模式:

    生产厂商

在线沟通

技术资料/正文

文献解析丨质谱从头测序结合糖基化分析解锁糖蛋白密码

296 人阅读发布时间:2025-03-28 11:15

糖蛋白占人类蛋白质的50%以上,是大多数生物制药的产物,蛋白质糖基化作为最广泛和最复杂的翻译后修饰(PTM)之一,对调节各种生物过程至关重要。糖蛋白一级序列的综合分析,包括糖基化位点的识别和相关聚糖结构,是糖蛋白功能研究的关键。液相色谱-质谱法(LCMS/MS)已成为蛋白质鉴定和翻译后修饰发现的强大工具。与糖蛋白质组学中广泛使用的数据库搜索的策略不同,蛋白质从头测序是一种新型策略,无需事先了解DNA/氨基酸序列。然而,多糖基化位点的复杂性通常会导致序列覆盖不完整和游离寡糖修饰谱不明确,很难获得信息丰富的糖肽碎裂谱来支持从头测序。因此,广泛的糖基化通常会导致某些区域出现间隙,从而限制了从头测序在具有一致结构和已知N-link糖基化位点的单克隆抗体(mAb)中的应用。
 
技术资料图片1
 
2025年,在JACS Au (IF 8.6)上发表的“Decoding Protein Glycosylation by an Integrative Mass Spectrometry-Based De Novo Sequencing Strategy”阐述了一种基于质谱鉴定未知糖蛋白的方法,其特点是糖基释放介导的从头测序与糖基化位点表征相结合。作者利用N-/O-糖的去糖基化实现了全面的序列覆盖,结合EThcD片段化能够鉴定高质量的长肽,进一步促进精确的蛋白质组装。研究者进一步将该方法应用于复杂糖基化融合蛋白依那西普(Enbrel)及三种序列未知的新型肿瘤坏死因子受体:Fc融合生物制剂的从头测序,揭示了一级序列的细微差异。此外,在亚基、糖肽和聚糖水平表征了这些蛋白质的N和O糖基化修饰。该策略弥合了从头测序和糖基化修饰之间的差距,提供了有关糖蛋白一级结构和糖基化修饰的全面信息。该方法是糖蛋白准确测序的可靠解决方案,不仅在基础研究中具有实用价值,而且在生物制药行业也具有实用价值。

研究方法

(i) 使用N-糖苷酶F(PNGaseF)去除N-聚糖,内切α-N-乙酰半乳糖胺酶(EngEF)去除O-聚糖,并结合唾液酸酶,确保去糖基化效果,通过完整质量分析确认去糖基化效果,使用电子转移高能碰撞解离(EThcD)碎裂技术获取高质量肽段,采用PEAKS AB分析其序列;(ii) 在含18O环境下采用PNGase F酶解将糖基化Asn转化为Asp并标记18O,定量分析18O标记的N糖基化位点。(iii) 用内切糖苷酶混合物C(Endo CC、Endo S 和 Endo H)处理样本,使用pFind分析糖苷酶混合物处理的质谱数据,分析带有“GlcNAc”或“GlcNAc-Fuc”修饰的产物,验证N-糖基化位点的鉴定结果。
 
技术资料图片2
图丨该文章中研究过程概述

研究结果

1.De Novo蛋白质糖基化分析研究设计概述

在这项研究中,作者提出了一种基于综合质谱法从头解码蛋白质糖基化的方法(图1)。使用含有唾液酸化N聚糖和O聚糖的常用模型糖蛋白Fetuin-A(UniProtAccessionno.P12763)开发了糖蛋白的从头测序策略。采用糖苷酶水解糖苷键以简化质谱分析和肽序列,并通过从头测序过程从去糖基化蛋白中获得一级序列。接下来,使用高度复杂的糖基化生物制药依那西普验证了该方法性能。随后,应用该策略揭示了三种未知TNFR:Fc融合生物制剂的氨基酸序列,探索它们与原研药物依那西普的相似性。对此,从多个层面进行了糖基化表征,包括N-糖基化位点鉴定、游离寡糖分析、糖蛋白亚基分析和糖肽分析,精确定位N/O糖基化。
 
技术资料图片3
图1丨蛋白糖基化从头分析研究设计概述

2.糖蛋白从头测序方法的开发

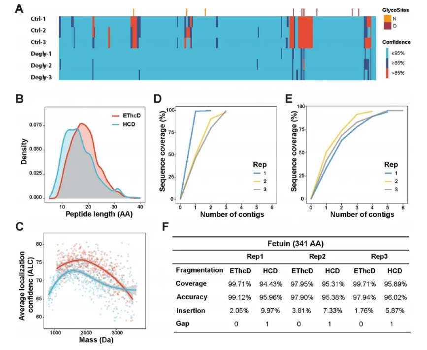
作者使用PNGaseF和O-糖苷酶EngEF分别去除蛋白的N-糖和O-糖,通过完整质量分析证实了去糖基化效果。去除聚糖后,大多数酶解后的序列覆盖率显著提高。胰凝乳蛋白酶、Glu-C、胃蛋白酶和胰蛋白酶的序列覆盖率达到90%以上,为后续糖蛋白测序奠定了基础(图2A)。作者分别使用阶梯式HCD和EThcD模式采集数据,结果表明,EThcD方法在肽段长度(图2B)和谱图质量(图2C)方面优于阶梯式HCD方法,有助于蛋白质的拼接(图2D-E),EThcD方法实现了98.3%的总体覆盖度(图2F),而阶梯式HCD方法实现了95.8%(图2F),也证明了EThcD方法在糖蛋白从头测序中的优势。
 
技术资料图片4
图2丨开发的针对糖蛋白的从头测序方法的相关性能和结果

3.依那西普及未知 TNFR:Fc 融合生物制剂的从头测序

为了测试从头测序方法的稳定性并证明在高度糖基化生物制药中的应用,作者应用开发的方法对已上市的高度糖基化Fc融合蛋白原药依那西普进行了测序,依那西普具有至少3 个N和13个O-糖基化位点,采用作者开发的从头蛋白质测序方法,通过EThcD碎裂获得MS/MS谱图,实现了依那西普糖蛋白的从头测序及糖基化修饰区域的深度覆盖。
作者进一步应用该方法对三种新的未知序列的TNFR:Fc生物制剂进行测序。完整质量结果揭示了TNFR:Fc 2和TNFR:Fc 3与依那西普的一级序列的细微差异,而TNFR:Fc 1的完整质量与依那西普相同。结果发现在M174R(在TNFR片段中)和E376D和M378L(均在Fc片段中)三个位置表现出差异(图3A)。对应于变异位点检测出高质量MS/MS谱图(图3B-E)。此外,蛋白质序列的差异与蛋白质的完整质量间差异一致(图3F),展示了依那西普和三种未知 TNFR:Fc 融合生物制剂在特定氨基酸位点上的差异。
 
技术资料图片5
图3丨依那西普和三种未知 TNFR:Fc 融合生物制剂的从头测序及在特定氨基酸位点上的差异

4. TNFR:Fc融合生物制药的N/O-糖基化表征

为了确定N和O-糖基化,作者采用了多级分析,包括N-糖基化位点鉴定、游离寡糖分析、糖蛋白亚基分析和糖肽分析。利用PNGase F催化的糖基化位点的18O稳定同位素标记分析位点,特异性PNGase F将N-糖连接的Asn脱酰胺为用18O水标记的Asn,导致糖基化的Asn上增加2.98Da(Asn到Asp的转化导致+0.98 Da的增加,18O标记导致+2.00 Da,图4A),计算18O标记位点的肽强度,在四个TNFR:Fc融合蛋白样品中筛选出Ratio cutoff>2(18O-labeling sample/the control sample),确实了三个N-糖基化位点(N149、N171和N317)(图4B)。三个N糖基化位点与依那西普中已知的N糖基化位点完全匹配。此外,通过内切糖苷酶混合物(Endo CC、Endo S 和 Endo H)部分裂解N-糖,产生了GlcNAc/GlcNAc-Fuc的修饰谱图(图4A、C),进一步来确认N-糖基化位点鉴定结果。
 
技术资料图片6
图4丨N糖基化的鉴定结果
 
为了在整体蛋白质水平上确定N-糖的含量和结构,用2-AB标记对酶促释放的N-糖进行衍生化,通过UPLC-HILIC-FLR-MS进行荧光和质谱检测。依那西普释放的最丰富的N-糖是F(6)G2F,其次是F(6)G0F、G2以及F(6)G1F(图5A),三种TNFR:Fc生物制剂的结果与依那西普相似。此外,在去除O糖和唾液酸后,在亚基水平上评估了N-糖变体,依那西普的TNFR片段处高丰度的糖型为G2和G2F(图5B),而TNFR:Fc 3的TNFR片段除了主要糖型G2和G2F外,还包含许多G1F糖型(图5C)。
为了深入了解位点特异性N-/O-糖基化的差异,将唾液酸酶与N糖苷酶或糖苷酶结合使用后质谱检测。结果显示N149、N171和N317糖基化位点主要糖型分别为G2、G2F和G0F。N171是导致TNFR:Fc 3糖型差异的位点(图5D)。在手动考察糖肽谱后,依那西普和3个TNFR:Fc融合生物制剂上鉴定了13个O-糖基化位点(图5E)。此外,对糖基化位点的分析揭示了铰链区最高水平的糖基化(图5F)。
 
技术资料图片7
图5丨脱唾液酸化后TNFR:Fc 融合生物药剂的N-和O糖基化分析

结论

基于质谱的蛋白质从头测序是揭示氨基酸序列的有力工具。结合糖苷酶酶解及EThcD碎裂的提升了蛋白质测序的准确性和糖基化表征,该新策略为深入了解高度糖基化蛋白质开辟了新途径。作者对依那西普的分析表明,该方法不仅提供了全面的信息,解析了氨基酸序列,还确定了糖基化位点,阐明了糖型异质性的复杂情况。鉴于CHO细胞系中表达的蛋白质中N-/O-glycosylation的共性(构成大多数蛋白质治疗剂),该研究为成功分析各种生物药物奠定了框架,这些生物药物有助于治疗多种疾病。
 

优品推荐

 

蛋白/抗体从头测序服务

技术资料图片8
百蓁生物是一家以AI驱动质谱技术、聚焦精准医疗的生物科技公司,拥有BSI授权的质谱抗体测序技术、自主知识产权的PEAKS®️系列分析软件和经验丰富的质谱技术经验。早在2013年,专注于de novo算法应用的BSI公司提出了“基于质谱方法,对未知蛋白质进行从头测序”,并于次年首次提供抗体蛋白测序的商业化服务,于2016年全球首次实现对单抗进行全自动从头测序,推动生物药质谱精确深度表征。百蓁生物作为蛋白从头测序技术的发明者,目前已完成数千个抗体和重组蛋白的测序和鉴定服务。
 
 
服务优势:
 
准:抗体/蛋白序列100%准确
 
全:抗体/蛋白从头测序和糖基化的分析一步到位,解析生物药更全面的信息;
 
强:强大的糖肽解析能力,如发现CDR区域的关键糖基化修饰等;
 
深:深入发现每一个糖基化位点,提供基于位点的糖型结构及比例。
 

糖蛋白质组学分析服务

 
百蓁生物作为是一家以AI驱动质谱技术、聚焦精准医疗的生物科技公司,我们不断深入优化完整糖肽质谱分析技术,采用特有的PEAKS®️ GlycanFinder分析软件,提供对复杂样品的完整糖肽进行鉴定和相对定量分析服务。
技术资料图片9
 
服务优势:
 
全:专利酶解技术确保糖基化位点全覆盖
 
深:专利富集材料确保糖肽深度鉴定
 
多:多种碎裂方式组合确保糖肽离子信息丰富
 
准:独有结构分辨的糖基化解析软件确保鉴定和定量准
资料格式:

微信截图_20250328110454.png

查看详细文档

上一篇

文献解析丨胰腺癌与正常组织非经典共享新抗原表位的对比研究

下一篇

合作文章丨完整糖肽技术揭示乳腺癌生物标记物

我的询价