3 年
手机商铺
技术资料/正文
340 人阅读发布时间:2024-09-25 16:15
近年来,蛋白质治疗,特别是单克隆抗体(mab)的发展在临床医学应用正日益增加。由于其高特异性,单克隆抗体不仅是研究和诊断应用的有吸引力的工具,如免疫组织化学、ELISA(酶联免疫吸附试验)、流式细胞术和Western blotting;而且在基于抗体的治疗中已经成为治疗各种严重疾病必不可少的策略之一,包括炎症、自身免疫性疾病以及癌症。单抗的氨基酸序列,特别是互补决定区(complementary regions, CDRs)的氨基酸序列,会影响单抗对其抗原的亲和力和特异性,也可能影响单抗药物的疗效和毒性,因此抗体序列中的亮氨酸I和异亮氨酸L的确定十分重要。
一、抗体序列中的亮氨酸I和异亮氨酸L区分的挑战
传统方法中,蛋白质和多肽测序多使用Edman降解法,然而该方法通量低、灵敏度低,且耗时较长。随着质谱仪器和信息学的发展,质谱(MS)已经成为从头测序不可或缺的工具,几乎取代了Edman降解,被认为是蛋白质测序的金标准。单抗从头测序现在仅用少量的材料便可快速实现。该过程包括使用各种蛋白酶对单克隆抗体进行蛋白水解消化,通过使用多种蛋白酶以及高质量串联质谱和数据解析软件生成的重叠肽段,可以对未知氨基酸序列进行测序。然而,Leu(亮氨酸)和Ile(异亮氨酸)残基分子质量完全相同使其在质谱上很难区分,特别是在CDRs区中,会严重影响抗体与特定抗原结合的有效性。多年来,研究者不断利用质谱开发方法解决这个问题,已发现有多种方法可以用于区分Leu/Ile。
二、抗体序列中的亮氨酸I和异亮氨酸L区分的方法
2.1 MSn裂解时产生的特征产物离子区分亮氨酸I和异亮氨酸L
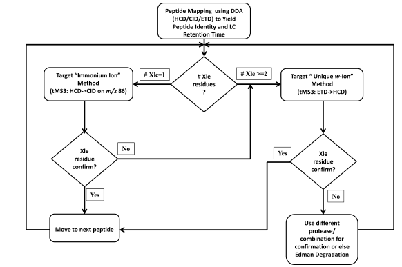
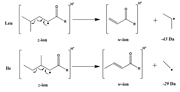
为了区分Leu和Ile,研究者利用MSn裂解过程中产生一些特征产物离子。质子化的Leu/Ile离子(132 Da)易失去甲酸形成离子(86 Da);在MS3片段中,Leu和Ile分别产生69 Da和43 Da产物离子。Nakamura等测序人降钙素,通过热溶酶消化,他们在N端产生了Leu和Ile的多肽,并确定降钙素的第4和第9个氨基酸为Leu,第27个氨基酸为Ile。由于产物离子的干扰,该方法无法对含有多个Leu或Ile残基的肽序列进行检测。针对这一问题,Bagal将MS3碎片化离子与z/w离子方法相结合(图1),通过一种在线nano LC-MSn方法(图2),利用Ile产生69 Da离子或利用MS3 (ETD-HCD)形成独特的w离子来快速区分Ile/Leu,实现了两种单抗中的Leu和Ile的判别[1]。

图1.亮氨酸和异亮氨酸的碎片化离子 (a)异亮氨酸和亮氨酸产生的铵离子;(b)异亮氨酸或亮氨酸残基的相应z离子产生的独特w离子

图2. 单克隆抗体从头测序中Xle(同分异构体)测定方法的工作流程示意图
Sheila[2]等人进一步发展了二甲基化辅助鉴别策略,通过MS3裂解过程产生的a1离子,并结合各三级谱中特征离子的强度比值来区分Leu和Ile(图3)。采用4种不同的酶对单克隆抗体进行酶切,Leu和Ile的鉴别准确率分别提高到71.1%和94.1%。由于质谱中肽段的共片段干扰和缺少Leu和Ile的N端肽段,目前的方法在Leu/Ile的鉴别方面仍有局限性。

图3. LC-MS分析中Ile/Leu的区分
Zhang等人进一步采用连续酶解的方法产生更多的肽,从而增加了Leu/Ile在N端暴露的机会。此外,通过整合多个MS3质谱,开发了联合验证分数(combined verification score, CVS)来评估更多肽段中的Leu/Ile残基,从而能够在不受噪声和共碎片离子干扰的情况下进行准确的鉴别(图4)。利用该方法,研究者对BSA进行分析,所有识别出的Leu/Ile都可以通过CSV进行准确的区分(图5a)。为了证明其在单抗中的应用,作者随后分析了曲妥珠单抗中所有Leu/ Ile,包括重链和轻链(图5b)。曲妥珠单抗重链中含有9个Ile和34个Leu,轻链中含有7个Ile和18个Leu,该方法在重链中达到了98%(42/43)的区分覆盖率,在轻链中达到了100%。缺失的残基仅存在于肽“LSPG”中,由于质谱响应较差,无法识别。此外,该方法在重链和轻链上均取得了100%的区分精度。该方法为基于蛋白质序列的单抗研究中Leu/Ile的鉴别提供新的途径。

图4. 通过连续消化和联合验证评分(CVS)来区分亮氨酸(Ile)和异亮氨酸(Leu)残留物的示意图。(a)通过连续消化和二甲基标记,可以生成足够的Leu/Ile n端a1离子暴露肽。(b)基于a1离子的鉴别设计联合验证评分(CVS)。所有Leu/Ile的n端暴露肽被整合以进行评估。

图5.两种模式蛋白的Leu/Ile鉴别。(a)通过连续消化和CVS鉴别的牛血清白蛋白中Leu/Ile残留的可视化。(b)通过连续消化和CVS区分曲妥珠单抗重链和轻链中Leu/Ile残留的可视化。
2.2 MSn裂解时产生的特征产物离子结合酶切特异性及同源数据库比对等综合方法区分亮氨酸I和异亮氨酸L
随着Eclipse质谱的发展,因其带有独有的EThcD碎裂模式,可以使I和L的侧链产生产生43Da和29Da的中性丢失,进而对其进行区分(图6)。同时ETD与HCD产生互补的肽段碎片信息,联合使用可提高从头测序的序列覆盖度和可信度。蛋白质从头测序软件PEAKS®️ AB利用这一原理并结合不同酶对亮氨酸和异亮氨酸的酶切倾向性和同源序列比对的方法可实现单抗中包括CDR区的I/L的准确区分(图7)。

图6. EThcD碎裂模式下的Leu/Ile产生的碎片离子
优品推荐
蛋白/抗体从头测序

参考文献
[1]Bagal D, Kast E, Cao P. Rapid Distinction of Leucine and Isoleucine in Monoclonal Antibodies Using Nanoflow LCMSn. Anal Chem. 2017 Jan 3;89(1):720-727.
[2]Maibom-Thomsen S, Heissel S, Mørtz E, Højrup P, Bunkenborg J. Discrimination of Isoleucine and Leucine by Dimethylation-Assisted MS3. Anal Chem. 2018 Aug 7;90(15):9055-9059.
[3]Zhang W, Yang C, Liu J, Liang Z, Shan Y, Zhang L, Zhang Y. Accurate discrimination of leucine and isoleucine residues by combining continuous digestion with multiple MS3 spectra integration in protein sequence. Talanta. 2022 Nov 1;249:123666.